广东新华有限公司南海分公司26春废纸回收配套服务项目竞争性谈判公告
广东新华有限公司南海分公司26春废纸回收配套服务项目采用竞争性谈判方式择优选定成交服务商,现将相关事宜公告如下,诚邀符合资格条件的服务商参与本次谈判。
一、项目概况
(一)项目名称:26春废纸回收配套服务项目
(二)服务期限:自合同签订之日起至2026年4月30日
(三)采购方式:竞争性谈判
二、★具体服务内容及限价
本项目为2026年春季废旧书边纸、丛纸、破口纸、筒芯、杂纸的回收配套服务(仅为废纸分拣、打包、装卸及运输服务,非货物交易)
(一)服务内容

重要说明:上表中纸品回收权重比例及吨数为拟定数量,具体数量以实际运输量为准。在本合同履行期间,除送货点变更或不可抗拒的自然因素而需要调整成交价以外,原则上成交价不予变更。
(二)商务条件
1.付款方式
月结,重量以采购人出厂过磅重量为准,双方对账无误后成交服务商应先向采购人开具增值税专用发票,采购人在收到成交服务商开具的增值税专用发票后15个工作日内支付。
2.履约保证金
2.1.合同履约保证金9万元,在合同签订之日起计5个工作日内缴纳。本合同履行期内,如成交服务商违约,采购人将没收其全部履约保证金;如无违约,履约保证金将在合同期届满且所有款项结清后15个工作日内无息退回成交服务商。
2.2.履约担保的形式:转账、银行保函或保险保函等。
3.其他要求
3.1.书边纸由采购人提供打包设备和定期维护保养,成交服务商负责打包设备的操作和日常维护保养;其他废纸由成交服务商提供打包设备和设备的维护保养。
3.2.成交服务商负责提供打包机及打包铁线,运输及装卸设备,聘请人员打包、装车、运输。负责工作场所周边及装车后的现场环境卫生,在此过程中产生的相关费用由成交服务商承担。其中书边纸、杂纸的打包工作需配合生产车间24小时运作,成交服务商必须安排工作人员落实好相关管理工作。如若因为工作人员失职原因导致采购人损失的,由成交服务商做出相应赔偿,且采购人保留追究成交服务商其他相关责任的权利。
3.3.采购人将提前通知成交服务商需要发货的数量、地点,成交服务商必须在收到采购人通知后24小时内安排车辆完成装车发货,拒绝或逾期的,则视为违约,采购人有权没收其合同履约金并单方终止本合同,重新选择新的服务商。如造成采购人损失的,由成交服务商做出相应赔偿,且采购人保留追究成交服务商其他相关责任的权利。
3.4.成交服务商在本合同履行期间,应服从采购人管理,严格遵守国家安全生产法及我司有关安全方面的规定(如厂区内严禁吸烟、特种设备持证上岗及危险驾驶等),对安全生产负全面责任,成交服务商或其所聘人员在工作期间发生的一切工伤事故、人身安全事故及法律纠纷,全部由成交服务商自行负责并承担,采购人协助处理;如造成采购人损失的,由成交服务商做出相应赔偿,且采购人保留追究成交服务商其他相关责任的权利。
3.5.成交服务商做好保密工作,不得泄露采购人任何信息和资料,采购人有权要求成交服务商承担因成交服务商泄露信息及资料给采购人所造成的损失。
3.6.未经采购人同意,成交服务商不得将本项目转包、分包给第三方,一经发现则视为成交服务商违约,采购人有权单方终止合同并没收合同履约金。
3.7.如成交服务商在履约期间与废纸(裸纸)回收商存在串通行为损害采购人利益的,采购人有权单方终止合同并没收合同履约金,并选择新的服务商。
3.8.在本合同履行期内,如成交服务商中途提出终止合同的,需在提出合同终止日期前15天以书面形式告知采购人,在此期间成交服务商仍需按合同条款继续做好服务,如造成采购人损失的,由成交服务商做出相应赔偿,且采购人保留追究其其他相关责任的权利。
(三)技术条件-各类废纸打包及装车方式参考图(详见附件1)
三、服务商申请条件(以下统称“申请人”)
(一)申请人具有独立承担民事责任能力的在中华人民共和国境内注册的法人。
(二)申请人具有《道路运输经营许可证》,且在本合同履行期间持续有效。
(三)申请人具备自有产权或合法租赁的厢式和侧拉式帆布柜重型货车,并且总运输能力不低于120吨。
(四)法定代表人或单位负责人为同一个人或者存在直接控股、管理关系的不同申请人,不得同时参加同一项目的报价。
(五)申请人未被列入“信用中国”网站(www.creditchina.gov.cn)“记录失信被执行人或重大税收违法失信主体或政府采购严重违法失信行为”记录名单;不处于中国政府采购网(www.ccgp.gov.cn)“政府采购严重违法失信行为信息记录”中的禁止参加政府采购活动期间。
(六)参加本次采购活动前3年内,在经营活动中没有重大违法记录。
(七)本项目不接受联合体共同参与报价,不接受分包。
四、★报价要求
(一)申请人应在公告限价范围内如实报价,不得随意改动项目服务内容表中的项目内容,提交报价文件后不得再随意改动报价,一经发现,将被定为无效报价;
(二)申请人不得以低于成本价报价。如果发现申请人的报价(含分项报价)明显低于合理报价,将会要求该申请人做书面说明并提供相关证明材料,如申请人不能合理说明或不能提供相关证明材料的,将被定为无效报价;
(三)本项目报价有效期从报价文件提交截止之日起60日历天。
五、响应文件的构成,包括但不限于:
(一)报价单(按附件2要求填写,需加盖公章);
(二)《营业执照》(复印件),营业执照必须清晰,二维码可供扫描,同时提供二维码扫描后的页面截图;
(三)《道路运输经营许可证》(复印件),复印件必须情形,有效期原则上应当覆盖本合同履行期间。
(四)具备自有产权或合法租赁的厢式和侧拉式帆布柜重型货车,并且总运输能力不低于120吨。
自有产权车辆:须提供有效期内的车辆行驶证复印件(行驶证登记所有人为申请人)、车辆外观清晰图片;
租赁车辆:须提供合法有效的车辆租赁合同(租赁期限须完整覆盖本项目履约周期)、出租方车辆产权证明、车辆有效期内行驶证复印件、租赁车辆外观图片。
(五)法定代表人身份证明书、法定代表人授权委托书,被授权人身份证复印件及联系方式;
(六)参加本次报价项目此前3年内,在经营活动中没有重大违法记录(格式自拟,提供书面声明函或其他证明材料);
说明:重大违法记录,是指申请人因违法经营受到刑事处罚或者责令停产停业、吊销许可证或者执照、较大数额罚款等行政处罚。
(七)未被列入“信用中国”网站“记录失信被执行人或重大税收违法案件当事人名单或政府采购严重违法失信行为”记录名单截图(网址:www.creditchina.gov.cn);
(八)运输方案(格式自拟,包括但不限于运输路线规划方案、运输工具选择方案、运输时间安排,内容应当具体、可行且有针对性);
(九)应急处理方案(格式自拟,包括但不限于针对台风、暴雨等天气影响,重大接待任务,重大节假日或检查活动等特殊情况以及地域性临时停电、极端天气、垃圾量突增等情况的应急措施,能够体现出具备应急处理能力,具有很强的预判性);
(十)服务质量保证措施(格式自拟,包括但不限于服务质量保证承诺、服务保障措施方案、后期服务措施的科学性、合理性等);
(十一)服务响应时间(格式自拟,由服务商自行承诺服务响应时间);
(十二)提供2022年1月1日以来承接过同类项目业绩的项目合同复印件,需显示签订合同双方的单位名称、合同项目名称、项目内容与含签订合同双方的落款盖章、签订日期的关键页或合同履行期间任意一次发票复印件加盖申请人公章(以合同签订的落款时间为准);
(十三)企业认证证书(相关材料如有,随附提交);
(十四)其他确有必要的文件。
重要说明:申请人必须按照以上要求准备响应文件。以上文件除(十三)、(十四)以外均为响应文件必备内容并将作为评审参考依据,如有其他需要增加的内容,申请人可根据实际情况编制。响应文件须全部加盖公章和骑缝章。
六、评审程序
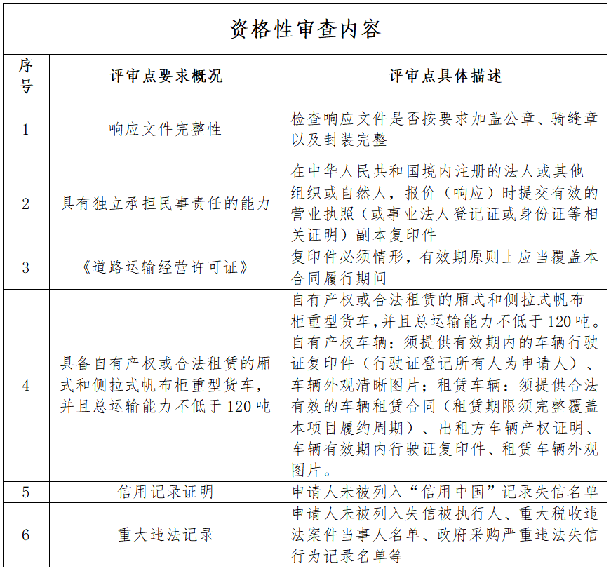
(一)资格性审查和符合性审查
1.资格性审查。响应文件响应时间结束后,谈判小组会依据公告的要求,对申请人的资格进行审查,以确定申请人具备报名资格。(详见后附表一资格性审查表)
2.符合性审查。谈判小组会依据公告的要求,从响应文件的有效性、完整性和对公告内容的响应程度进行审查,以确定是否对公告的实质性要求作出响应。(详见后附表二符合性审查表)
3.资格性审查和符合性审查中凡有其中任意一项未通过的,评审结果为未通过,未通过资格性审查、符合性审查的申请人按无效报价处理。
4.表一资格性审查表:

5.表二符合性审查表:

(二)最低价评审法。
与通过资格性审查及符合性审查的申请人,就运输方案、应急处理方案等核心内容逐一沟通完毕后,由各申请人提交最终报价。在各申请人所提方案均满足响应文件全部实质性要求的前提下,以最终报价为计算基数,结合价格权重核算各项得分,五种纸张的得分累加后即为报价总评分,总评分最高者确定为成交候选人;若出现报价总评分相同的情形,优先选取同类项目业绩更优的申请人。
报价计算方式:以通过资格审查及符合性审查最低有效的最终报价为基准价,报价得分=(基准价/报价)×价格权重。
申请人仅可在谈判过程中优化方案、调整报价,不得改变资格条件,最终报价一经确认,不得更改,最终报价超过限价的直接无效。
七、响应文件递交方式
(一)响应文件及保证金(以到账为准)递交的截止时间:2026年1月6日上午9:00;
(二)缴纳保证金
1.本项目保证金为10000元,以现金、转账或电汇的形式交纳(注:必须使用公户进行转账或电汇,交纳保证金时请备注“26春废纸回收配套服务项目”);
2.采购人开户银行信息
2.1.采购人名称:广东新华印刷有限公司南海分公司;
2.2.开户银行:中国工商银行佛山南海华丽支行
2.3.行号:102588084649;
2.4.开户银行账号:2013846419200125839;
3.保证金退回:确定成交服务商且签订合同后,10个工作日内无息原路统一退回;
4.保证金被依法没收的情况:
4.1.确定成交服务商在该公告规定的报价有效期内撤销其报价的;
4.2.未经同意将该项目转让给他人,或者在响应文件中未说明,将该项目分包给他人的;
4.3.法律法规规定的其他情形。
(三)报价文件的递交
1.份数:正本一份;
2.联系人:凌先生(项目咨询) 0757-85725376;曹小姐(接收响应文件) 0757-85725393/ 18927711693;
*说明:为避免错过重要信息,请在工作时间(8:00~11:30,13:30~17:30咨询)
3.报价文件送达地点:广东新华印刷有限公司南海分公司(广东省佛山市南海区盐步河东中心路23号);
4.响应文件递交方式:邮寄或自行送达(不接受到付,申请人若使用到付的方式递交响应文件,造成文件拒收,未能按时送达,后果由申请人自行承担)。
广东新华印刷有限公司南海分公司
2025年12月31日
关注我们的微信